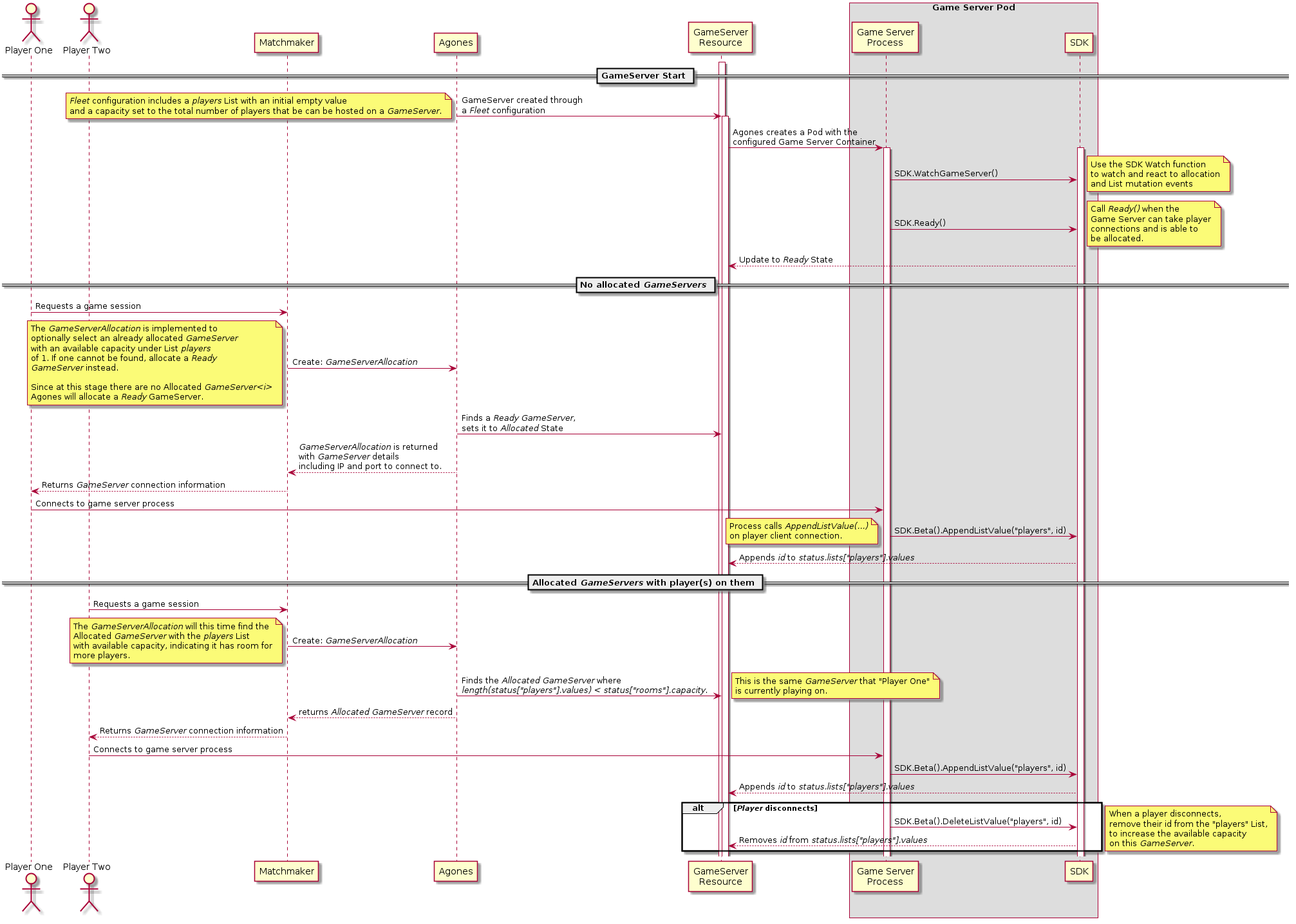
Allocating based on GameServer Player Capacity
GameServer that has room for a specific number of players.Using this approach, we are able to be able to make an Allocation request that is akin to: “Find me a GameServer
that is already allocated, with room for n number of players, and if one is not available, allocate me a Ready
GameServer”.
Common applications of this type of allocation are Lobby servers where players await matchmaking, or a persistent world server where players connect and disconnect from a large map.
Counters and Lists will eventually replace the Alpha functionality of Player Tracking, which will subsequently be removed from Agones.
If you are currently using this Alpha feature, we would love for you to test (and ideally migrate to!) this new functionality to Counters and Lists to ensure it meet all your needs.
Tracking Players Through Lists
Warning
The Counters And Lists feature is currently Beta, and while it is enabled by default it may change in the future.
Use the Feature Gate CountsAndLists to disable this feature.
See the Feature Gate documentation for details on how to disable features.
Example GameServerAllocation
The below allocation will attempt to find an already Allocated GameServer from the Fleet “simple-game-server” with
room for at least 10, and if it cannot find one, will allocate a Ready one from the same Fleet.
apiVersion: allocation.agones.dev/v1
kind: GameServerAllocation
spec:
selectors:
- matchLabels:
agones.dev/fleet: simple-game-server
gameServerState: Allocated # check for Allocated first
lists:
players:
minAvailable: 10 # at least 10 players in available capacity
- matchLabels:
agones.dev/fleet: simple-game-server
lists:
players:
minAvailable: 10 # not required, since our GameServers start with empty lists, but a good practice
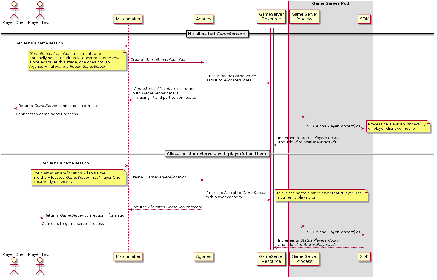
Player Tracking
Warning
The Player Tracking and Allocation Player Filter features are currently Alpha, not enabled by default, and may change in the future.
Use the FeatureGates PlayerTracking, and PlayerAllocationFilter
to enable and test these features.
See the Feature Gate documentation for details on how to enable features.
Example GameServerAllocation
The below allocation will attempt to find an already Allocated GameServer from the Fleet “lobby” with room for 10
to 15 players, and if it cannot find one, will allocate a Ready one from the same Fleet.
apiVersion: "allocation.agones.dev/v1"
kind: GameServerAllocation
spec:
selectors:
- matchLabels:
agones.dev/fleet: lobby
gameServerState: Allocated
players:
minAvailable: 10
maxAvailable: 15
- matchLabels:
agones.dev/fleet: lobby
Consistency
Agones, and Kubernetes itself are built as eventually consistent, self-healing systems. To that end, it is worth
noting that there may be minor delays between each of the operations in either of the above flows. For example,
depending on the cluster load, it may take approximately a second for an SDK driven
list change on a GameServer record to be visible to the Agones
allocation system. We recommend building your integrations with Agones with this in mind.
Next Steps
- Have a look at all commands the Client SDK provides.
- Check all the options available on
GameServerAllocation. - If you aren’t familiar with the term Pod, this should provide a reference.
Feedback
Was this page helpful?
Glad to hear it! Please tell us how we can improve.
Sorry to hear that. Please tell us how we can improve.
Last modified March 31, 2026: docs: add Ubisoft KubeCon EU 2026 keynote to videos and presentations (#4494) (c8dd98f)